【导读】思瑞浦正式发布了其新一代四通道、16位高精度电压/电流输出数模转换器——TPC2884。该芯片不仅以0.025%的全温电压精度和±50V的超电源轨耐压能力树立了性能新高度,更通过极低的上下电瞬态干扰与创新的自适应电源温控方案,为工业系统设计提供了兼具高精度、高可靠性与高集成度的终极解决方案。
思瑞浦正式发布了其新一代四通道、16位高精度电压/电流输出数模转换器——TPC2884。该芯片不仅以0.025%的全温电压精度和±50V的超电源轨耐压能力树立了性能新高度,更通过极低的上下电瞬态干扰与创新的自适应电源温控方案,为工业系统设计提供了兼具高精度、高可靠性与高集成度的终极解决方案。
核心性能突破:超高精度与超强耐压的工业级组合
TPC2884的核心价值在于其将实验室级别的精度与工业现场级的鲁棒性完美融合。
●卓越的输出精度:在-40℃至105℃的全温度范围内,其电压输出精度典型值达0.025%,电流输出误差精度典型值为0.09%。如此高的温度稳定性,确保了设备在各类环境下都能提供一致且准确的控制信号。
●灵活的耐压与输出配置:通过外接二极管,输出端口可实现高达±50V的耐压,轻松应对现场线路上的浪涌与感应电压冲击。同时,电压输出支持0-5V/10V及±5V/±10V等多种范围,电流输出支持4-20mA、0-20mA等工业标准,并兼容HART通信,适配性极广。
优化的电源处理与低瞬态干扰
器件针对电源上电/下电过程进行专项优化,确保电源启闭时输出无显著瞬态干扰:电压上下电瞬态典型值仅0.7mV,电流上下电瞬态典型值低至0.8μA。在异常掉电工况下,输出仍能保持稳定,无显著干扰脉冲。
自适应电源的温控解决方案
为解决多通道大电流输出时的发热问题,TPC2884配套外部自适应电源方案。实测数据显示,在AVDD=15V供电、四通道均输出20mA并短路接地的严苛条件下,采用自适应电源可使芯片温升降低约20℃,显著提升系统可靠性。
TPC2884产品特性
•高分辨率与耐压能力:具备16-Bit分辨率,输出端口兼容 UIO,通过外接二极管可实现±50V耐压。
•灵活可配置输出:
电流输出:可配置范围为4mA~20mA、0mA~20mA或 0mA~24mA,全温TUE为0.1%FSR,支持多个档位漏电补偿及 HART连接。
电压输出:可配置范围为0V~5V、0V~10V、±5V或 ±10V,全温TUE为0.09%FSR,支持20%过量程输出及4线电压模式。
•强大内置功能与保护机制:内置12-BitADC,可用于输出电压、电流和AVDD监控及输出错误自检等;具备CRC校验、看门狗、电流输出断路和负压报警、输出电压过流检测(区分过流方向)、独立的AVDD UVLO、过温保护等多种保护机制。
•宽温工作与紧凑封装:工作温度范围为-40℃~125℃,采用 QFN48-7mm*7mm封装。
TPC2884典型应用
TPC2884配合外部二极管可以实现超电源轨耐压,图1两线制输出与三线制输出原理图。
图1 TPC2884输出连接示意图
上:三线制连接方式
下:两线制连接方式
TPC2884具备低温漂,高精度输出特性。AVDD=15V,AVSS=-15 V的条件下,图2所示电压输出全温精度0.025%(Typ,-40℃~105℃),图3所示电流输出全温误差精度0.09%(Typ,-40℃~105℃)。
图2 电压误差精度
图3 电流误差精度
TPC2884针对电源的上电和下电过程做了特殊处理,保证电源上电过程无明显Glitch。(图4所示电压上下电Glitch为0.7mV(Typ.),图5电流上下电Glitch为0.8uA(Typ.))。在工作中异常掉电,输出不会有明显Glitch。
图4 电压上电&下电Glitch(上图-上电输出Glitch 下图-异常掉电输出波形)
图5 电流上电&下电Glitch(上图-上电输出Glitch 下图-异常掉电输出波形)
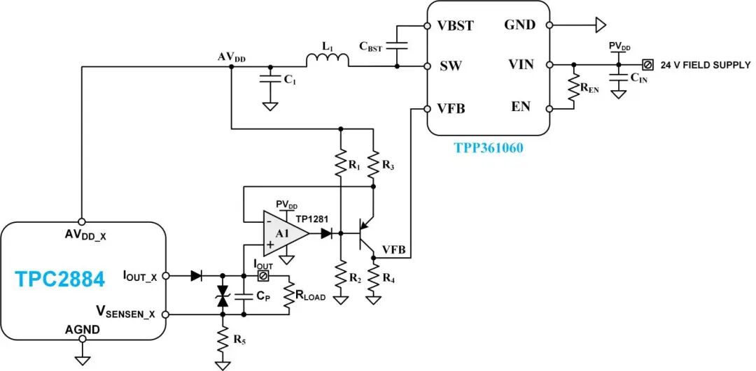
针对电流输出的发热问题,我们提供外部自适应电源的解决方案,如图6所示。对比了在AVDD=15V供电条件下,TPC2884四个电流通道输出20mA并且短路到地的温升测试,测试结果可知,使用自适应电源可以降低约20℃的温升(图7数据对比)。
图6

图7
左图-无自适应电源(4通道短路输出,环境25℃,半小时温升:52.7℃)
右图-有自适应电源(4通道短路输出,环境25℃,半小时温升:32℃)
TPC2884典型应用系统如图8所示,其出色性能为工业自动化等领域的精准控制提供了可靠解决方案。
图8
TPC2884产品现已量产,可提供样品及评估板。如有需求,请联系思瑞浦当地销售团队或邮件 。
本文所涉及的产品性能测试指标、额定值测量等数据,请以思瑞浦官网发布的产品规格书为准。
推荐阅读:
国产ADC产品线再扩容,润石科技RS1438覆盖多场景数据采集需求
Bourns推出新款功率厚膜电阻,实现25W-200W的稳定耗散






