【导读】帝奥微电子正式推出其DIO5010 USB2.0 双刀单掷过压保护(OVP)开关。该芯片专为智能手机、平板电脑等搭载USB2.0接口的设备设计,核心功能是在检测到异常高压时,能在纳秒级时间内快速切断DP/DN数据通路,有效防止因VBUS电源与数据线短路等故障导致的后级主芯片损坏,是提升设备接口可靠性的关键组件。
帝奥微电子正式推出其DIO5010 USB2.0 双刀单掷过压保护(OVP)开关。该芯片专为智能手机、平板电脑等搭载USB2.0接口的设备设计,核心功能是在检测到异常高压时,能在纳秒级时间内快速切断DP/DN数据通路,有效防止因VBUS电源与数据线短路等故障导致的后级主芯片损坏,是提升设备接口可靠性的关键组件。
产品概述
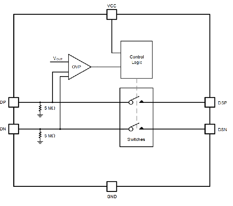
DIO5010是一款专为USB接口设计的DP/DN信号过压保护(OVP)开关芯片,可在意外高压输入时迅速切断USB2.0通路,防止VBUS与DP/DN短路等造成的手机主板损坏。它具备快速响应、高带宽和高可靠性的特点,是提升手机、平板等支持USB2.0接口设备安全性的核心器件之一。
图1:DIO5010内部架构图
01 DIO5010关键参数
DIO5010关键参数:
●工作电压:2.1-5.5V
●DP/DN引脚直流耐压高达36V
-3dB带宽:1.3GHz
●工作电流:24uA
●静电:IEC61000 4-2标准
在电源供电能支持8KV接触放电
在电源不供电能支持6KV接触放电
●浪涌:IEC 61000-4-5 8/20 us
正浪涌:>40V
负浪涌:<-20V
产品优势
1 超高带宽
DIO5010的-3dB带宽高达1.3GHz。这一特性确保了USB2.0高速数据传输信号的完整性,有效避免传统保护器件因带宽不足导致的通信延迟或速率下降问题。
图2:DIO5010带宽图
2 36V高耐压和OVP保护功能
DIO5010支持DP/DN引脚支持36V直流耐压,并内置过压保护功能,当检测到异常高压时可于纳秒级时间内切断信号通路,有效隔离高压对后级SOC的损坏。
图3:DIO5010 DP/DN耐压曲线图
3 ESD和EOS保护功能
DIO5010正浪涌可以支持40V以上,负浪涌可以支持-20V以下;DIO5010在VCC供电时可以支持8KV接触放电。DIO5010良好的浪涌和静电保护性能,可以有效防止USB接口在插拔过程中,因人体静电或电源异常引入的瞬态高压冲击,从而显著提升设备在复杂使用环境下的可靠性。其集成化的防护方案减少了外围TVS保护元件的需求。
图4:DIO5010正浪涌测试图
图5:DIO5010负浪涌测试图
4 超小封装
DIO5010采用DFN1.5*1-6的超小封装,极大节省PCB布局空间,DIO5010QH6实际封装尺寸的最大高度仅0.6mm,非常适用于轻薄手机、平板等应用场景。
DIO5010目前已可提供样品并支持量产。帝奥微电子表示,作为国内模拟与接口芯片领域的重要供应商,公司将持续深耕高速接口保护技术,并计划围绕Type-C等主流接口,推出更多高性能、高集成度的保护方案。
推荐阅读:
36V高耐压守护!力芯微发布系列化线性充电方案,彻底解放便携设备续航
车规芯片里程碑!SST与UMC合作的新一代28纳米车规闪存平台正式量产
Microchip推出MEC1723嵌入式控制器定制固件,专为AI计算优化嵌入式控制







