【导读】圣邦微电子近日推出SGM25642高性能负载开关,这是一款集成5.5V工作电压和15A峰值电流能力的电源管理解决方案。该器件采用超低导通电阻设计,并具备可编程软启动、精准电流监测及快速输出放电等先进功能。SGM25642能够在2.8V至5.5V的宽输入电压范围内高效工作,为笔记本电脑、平板电脑、便携式设备、固态硬盘等应用提供高可靠性电源管理支持,显著提升系统功率密度和电源效率。
圣邦微电子近日推出SGM25642高性能负载开关,这是一款集成5.5V工作电压和15A峰值电流能力的电源管理解决方案。该器件采用超低导通电阻设计,并具备可编程软启动、精准电流监测及快速输出放电等先进功能。SGM25642能够在2.8V至5.5V的宽输入电压范围内高效工作,为笔记本电脑、平板电脑、便携式设备、固态硬盘等应用提供高可靠性电源管理支持,显著提升系统功率密度和电源效率。
一、产品特性
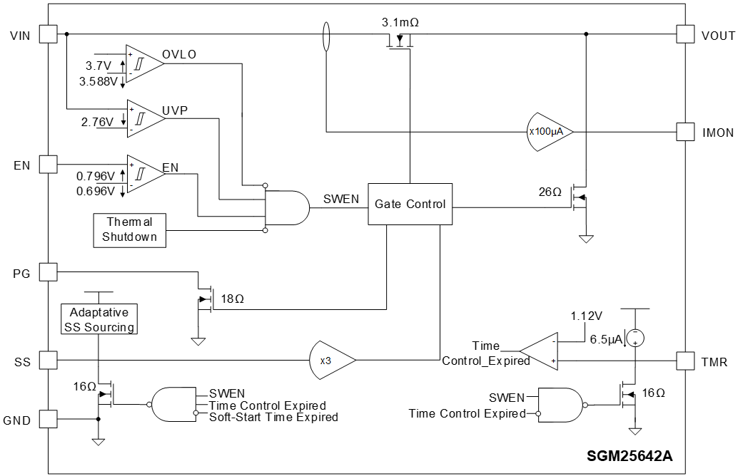
●卓越电气性能:输入电压范围2.8V至5.5V,支持高达12V的浪涌电压;集成3.1mΩ超低导通电阻的N-MOSFET,支持12A连续电流和15A峰值电流输出
●智能控制功能:通过SS引脚外接电容实现可编程软启动,灵活配置VOUT上升时间,有效抑制浪涌电流;EN引脚控制开关状态,IMON引脚提供精准的电流监测功能
●全面保护机制:集成过压保护、热保护及欠压锁定功能,提供SGM25642A(2.76V) 和SGM25642B(2.66V) 两种欠压保护阈值选项,确保系统在各种异常条件下安全运行
●快速输出放电:内置快速输出放电功能,在关断状态下迅速释放输出电容储能,提高系统安全性和可靠性
●紧凑环保封装:采用UTDFN-2.2×2-12L绿色封装,符合环保要求,支持-40℃至+125℃的宽结温工作范围
二、产品优势
●提升系统能效:3.1mΩ的超低导通电阻显著降低了功率损耗,提升了系统整体能效,特别适合电池供电的便携设备,有效延长续航时间
●增强系统可靠性:可编程软启动功能有效抑制了浪涌电流,减少了系统上电时的应力;多重保护机制(过压、欠压、热保护)确保了在异常工况下的系统安全
●优化系统设计:紧凑的封装设计节省了PCB空间,支持高密度电源布局;电流监测功能为系统功耗管理和优化提供了实时数据支持
●加速产品上市:集成化的功能设计减少了外部元件数量,简化了系统电源设计复杂度,缩短了产品研发周期
三、突破性技术亮点
1. 超低导通电阻技术
●SGM25642集成了导通电阻仅3.1mΩ的N-MOSFET,这一数值在同类负载开关产品中处于领先水平。极低的导通电阻使得在12A连续电流工作条件下,开关本身的功率损耗降至最低,大大提升了电源转换效率,减少了热管理需求。
2. 智能可编程软启动
●通过SS引脚外接电容,用户可以灵活编程VOUT的上升时间,实现可控的上升速率。这种可编程软启动机制有效限制了系统启动时的浪涌电流,防止了电压跌落和潜在的系统复位问题,特别适合具有大容量负载电容的应用场景。
3. 精准电流监测与多重保护
●SGM25642提供了IMON引脚用于实时电流监测,使系统能够根据实际负载动态调整电源策略。结合过压保护、欠压锁定(提供2.76V和2.66V两种阈值选项)和热保护功能,为系统提供了全方位的故障防护,确保了在各种异常条件下的安全运行。
4. 紧凑型封装与宽温工作
●采用UTDFN-2.2×2-12L小型封装,在有限空间内实现了高功率密度。同时,器件支持-40℃至+125℃的宽结温工作范围,适应工业级和汽车级应用的严苛环境要求。
四、同类竞品品牌型号对比
表格分析
从竞争对比表可以看出,圣邦微SGM25642在关键性能参数上具有明显优势。其3.1mΩ的超低导通电阻显著低于TI和安森美的同类产品,这意味着在相同电流条件下更低的功率损耗和更高的效率。
在电流能力方面,SGM25642的15A峰值电流和12A连续电流支持能力也优于多数竞品,使其能够应对更严苛的负载需求。这一特性使其特别适合高性能计算、便携工作站等需要大电流供电的应用场景。
功能集成度是SGM25642的另一大优势。它集成了可编程软启动、电流监测和快速输出放电等先进功能,而竞品通常只提供基础的保护功能。这种高度集成简化了外围电路设计,降低了整体系统成本和布局复杂度。
在保护功能方面,SGM25642提供了全面的过压、欠压和热保护机制,且提供两种欠压保护阈值选项,为不同应用场景提供了更灵活的选择。
五、应用领域
●笔记本电脑与平板电脑:SGM25642的高电流能力和可编程软启动特性使其非常适合为笔记本电脑和平板电脑的各个子系统(如CPU、GPU、内存)供电,有效管理电源序列并抑制浪涌电流
●固态硬盘与存储设备:在高速固态硬盘中,SGM25642可提供稳定的电源支持,其快速输出放电功能确保了在快速断电场景下的数据安全,紧凑封装适应了存储设备的高密度布局需求
●便携式与手持设备:对于智能手机、便携医疗设备等电池供电应用,SGM25642的超低导通电阻有助于延长电池寿命,电流监测功能支持精准的功耗管理
●工业与通信设备:宽温度工作范围(-40℃至+125℃)使SGM25642能够适应严苛的工业环境,为通信模块、接口电路等提供可靠的电源控制
六、产品供货
根据圣邦微官方信息,SGM25642系列已实现量产。
该系列提供两种型号选择:SGM25642A(欠压保护阈值2.76V)和SGM25642B(欠压保护阈值2.66V)。两款产品均采用UTDFN-2.2×2-12L封装,客户可通过圣邦微官方渠道和授权代理商获取样品和批量供货。
结语
圣邦微电子SGM25642负载开关的推出,代表了国产电源管理芯片在高性能负载开关领域的重要技术进步。通过超低导通电阻、高电流能力与丰富功能集成的有机结合,该产品成功解决了现代电子设备对高效、紧凑、智能电源管理的核心需求。
随着电子产品对功率密度和能效要求的不断提高,圣邦微凭借SGM25642这样的创新产品,不仅展示了其在模拟芯片领域的技术实力,也为国产芯片在高端电源管理市场的替代提供了强有力的支持。
在半导体国产化进程加速的背景下,圣邦微SGM25642有望成为各类电子设备电源系统的核心组件,推动电源管理技术向更高效率、更小尺寸和更智能的方向持续发展。
推荐阅读:
覆盖全球导航系统:Abracon新品天线兼容GPS/北斗/Galileo/GLONASS四大星座
射频性能再升级,大联大品佳推出基于达发AB1585AM的头戴式蓝牙耳机方案







