【导读】力芯微电子推出高集成度电源保护芯片ET9930Y,以-20V反向耐压、50ns级快速响应及可调限流等核心特性,为便携设备提供一站式、高可靠的电源输入保护解决方案,有效防御反接、浪涌等常见风险。
产品概述
力芯微电子推出高集成度电源保护芯片ET9930Y,以-20V反向耐压、50ns级快速响应及可调限流等核心特性,为便携设备提供一站式、高可靠的电源输入保护解决方案,有效防御反接、浪涌等常见风险。
在电源管理设计中,输入端的异常电压防护是确保系统稳定与寿命的关键,却常被简化处理。电源反接、适配器误插或热插拔浪涌产生的负压或过压脉冲,可能瞬间导致后端电路永久性损坏。传统方案多依赖外部分立器件搭建防护电路,存在响应速度慢、占用空间大、增加BOM成本等诸多弊端,难以满足现代便携电子产品对高集成度与高可靠性的双重需求。
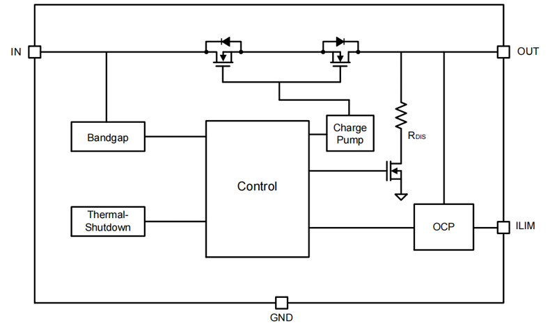
ET9930Y是一款集成过压(OVP)、过流(OCP)、过温(OTP)等多重保护的芯片。具有固定6.1V的过压保护阈值电压与50ns的快速响应能力,当输入电压超过阈值时,可以在纳秒级时间关闭内部的的MOSFET,以断开IN到OUT,可有效应对电源适配器插拔、浪涌等突发高压风险。支持0.1A至2.3A的过流保护阈值。当负载电流超过设定的过流阈值时,在1ms关闭输出,并在负载电流低于阈值时自动恢复;自动重启时间3.3s。过温保护功能监测芯片温度以保护设备。
ET9930Y采用先进的完全绿色合规的 DFN8 2mmx2mm 封装,适用于空间受限的便携电子产品,可在-40℃至+85℃温度范围内正常工作。
产品特点
●宽电源电压范围:3.5V~30V
●2A的连续输出电流
●低导通阻抗:105mΩ(典型值)
●默认6.1V的OVLO阈值,
●过压关断响应时间:50ns(典型值)
●输入反向电压保护至-15V
●支持0.1A~2.3A的可调节限流值
●输出端内置650Ω的放电电阻
●25ms启动去抖时间
●1ms的限流关断及3.3s的自恢复时间
●保护电路:
——过温保护(OTP)
——过压保护(OVP)
——过流保护(OCP)
——欠压保护(UVLO)
●封装:DFN8(2.0mm×2.0mm )
典型应用
图1:ET9930Y 典型应用电路
管脚定义
图2:TOP VIEW
功能框图
图3:功能框图
测试数据
(1)不同温度下的IIN电流测试。
图4:Input Quiescent Current VS Temperature
(2)不同温度下的RON内阻测试。
图5:On-Resistance VS Temperature
(3)VIN启动测试。
图6:Power ON Debounce Time
(4)OCP限流测试。
图7:OCP Active Time
(5)OVP过压保护测试。
图8:OVP Turn-off Response Time
(6)短路保护测试。
图9:OCP Recovery Time
推荐阅读:
双系列精准出击:芯唐南京推出工业级MCU瞄准复杂工业联网与传感
算力高达59 TOPS!康佳特发布COM Express AI模块,赋能极端环境边缘计算
首发福利:米尔全志T153核心板直降300元!国产工业芯性价比卷出新高度






