【导读】在人工智能算力爆发式增长的时代,数据中心光模块正面临前所未有的散热挑战。随着激光器发射功率的持续攀升,高温环境导致的功率衰减已成为制约传输性能的关键瓶颈。传统1.5A TEC控制器在效率与电流输出上的局限,愈发难以满足下一代高速光模块的严苛需求。
在人工智能算力爆发式增长的时代,数据中心光模块正面临前所未有的散热挑战。随着激光器发射功率的持续攀升,高温环境导致的功率衰减已成为制约传输性能的关键瓶颈。传统1.5A TEC控制器在效率与电流输出上的局限,愈发难以满足下一代高速光模块的严苛需求。
面对这一产业痛点,国内模拟芯片领军企业帝奥微电子技术突破,推出业界瞩目的DIO8835 3A TEC控制器——以仅6mm²的超迷你封装,实现了电流能力与散热效率的跨越式升级。
极小封装,极大突破:重新定义TEC控制器尺寸边界
DIO8835采用先进的WLCSP封装技术,尺寸仅为2.47mm×2.47mm,占地面积约6mm²。这一突破性设计使得该器件相比同规格竞品面积缩小达500%,为高密度光模块设计提供了前所未有的布局灵活性。
在光模块空间极为宝贵的今天,这种尺寸优化意味着系统设计师可以在不牺牲性能的前提下,将更多功能集成到有限的空间内,从而推动光模块向更高性能、更小体积的方向发展。
性能卓越:3A输出与超90%效率的完美平衡
DIO8835的核心优势在于其3A的强大电流输出能力,完全满足高功率激光器的散热需求。实测数据显示,在负载电流超过1A(Rload=2Ω)的工作条件下,其转换效率始终保持在90%以上,显著降低了系统功耗和热损耗。
这种高效率特性对于数据中心应用尤为重要——成千上万的光模块同时运行,每个模块哪怕只是微小的效率提升,汇总起来都将带来可观的能源节约。
智能温控:双模式PID满足多样化应用场景
DIO8835提供了硬件PID和软件PID两种温控模式,为用户带来更多设计灵活性。硬件PID模式支持温度自稳定功能,大幅简化了系统设计复杂度;而软件PID模式则为需要精密温度调控的应用场景提供了算法优化的空间。
这种双模式设计使得同一款控制器能够适应从消费电子到数据中心等不同领域的差异化需求,展现了帝奥微对市场需求的深刻理解。
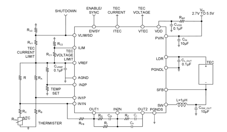
图1 DIO8835硬件PID配置
图2 Vin = 3.3V下不同负载效率曲线
图3 Vin=3.3V下,0~满电流的平滑输出电压波形
全面保护:确保系统稳定可靠运行
器件集成了多重保护机制,包括三段式缓起功能(满足光模块Inrush电流需求)、过温保护、过压和过流保护等,全面保障系统的稳定性和可靠性。
特别值得一提的是,DIO8835能在-40℃至125℃的宽温度范围内工作,且参考电压精度在全温度范围内偏差不超过1%,这一特性使其能够为热敏电阻或ADC等外围器件提供精准的电压参考。
战略布局:帝奥微完善AI全场景解决方案
DIO8835的推出标志着帝奥微在AI数据通信产品领域的持续深化布局。从AI端侧的手机、笔电等消费电子产品,到AI云侧的服务器与光模块数据中心,再到车载领域的智能汽车高速互联场景,帝奥微已构建起完整的系统级解决方案体系。
这款创新产品的问世,不仅解决了当前光模块发展的关键技术瓶颈,更为未来AI算力的持续提升奠定了坚实的基础。随着数据中心对传输速率要求的不断提高,帝奥微DIO8835有望成为推动行业向前发展的关键力量。
推荐阅读:
智能制造新引擎:富唯电子FSD26高速激光传感器实现微米级动态精度
思特威发布新一代图像传感器:专为物联网打造的高清视觉解决方案





