【导读】在工业自动化和能源管理领域,精准的电流检测技术正成为系统性能提升的关键。圣邦微电子最新推出的SGM8191电流检测放大器,以其卓越的集成度、精准的测量能力和快速的响应特性,为高端电流检测应用提供了全新的解决方案。
在工业自动化和能源管理领域,精准的电流检测技术正成为系统性能提升的关键。圣邦微电子最新推出的SGM8191电流检测放大器,以其卓越的集成度、精准的测量能力和快速的响应特性,为高端电流检测应用提供了全新的解决方案。
核心技术突破:高精度与快速响应的完美平衡
SGM8191作为一款高压、高精度的高端电流检测放大器,在性能参数上实现了多项突破。该器件在+25℃环境温度下,输入失调电压低至±20µV(典型值),增益误差仅为-0.05%(典型值),这些指标确保了电流测量的极高精确度。
更值得关注的是其快速的动态响应能力。SGM8191具备250ns的快速阶跃响应时间和2MHz的宽带宽,使其能够迅速捕捉电流的瞬时变化,在电机控制和电源保护等高速应用场景中表现出色。用户还可通过外部电阻灵活设定放大器增益,满足不同电流动态范围内的精确测量需求。
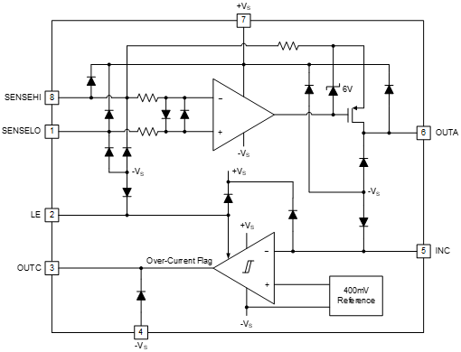
智能保护功能:集成比较器提升系统可靠性
SGM8191的创新之处在于集成了高性能比较器,具备0.5µs的快速响应时间和低阈值误差,能够及时、准确地检测过流状态并迅速做出响应。比较器支持透传或锁存功能,用户可通过锁存控制引脚灵活配置输出状态,实现更可靠的系统过流告警判断。
器件还配备了上电复位功能,确保设备在启动时处于稳定可靠状态。过流阈值电压可通过外部电阻设置,输入端和输出端相互独立,输出端采用开漏设计,方便适配不同的上拉电平,为系统设计提供了极大灵活性。
广泛适用性:从工业设备到新能源系统
SGM8191支持2.7V至60V的宽供电电压范围,可直接连接待检测的电源轨供电,显著简化了系统电源设计。器件典型总传播延迟仅为1µs,能够快速响应过流情况,及时保护电路或负载免受损害。
这一特性使其特别适合工业设备、电流分流测量、电池管理系统和电机控制等应用场景。在新能源领域,SGM8191可为电池管理系统提供精准的电流监测,确保系统安全稳定运行;在工业自动化中,其快速响应特性能够有效保护电机驱动系统。
图 1 SGM8191 典型应用电路
图 2 SGM8191 功能框图
节能环保设计:满足严苛工作环境需求
SGM8191提供TDFN-2×3-8CL和MSOP-8两种绿色封装选择,工作温度范围覆盖-40℃至+125℃,能够适应各种严苛的工作环境。器件供电电流典型值仅为65µA,这一低功耗特性有助于显著降低系统整体能耗,符合现代电子设备对能效的严格要求。
随着工业4.0和新能源技术的快速发展,圣邦微电子SGM8191以其卓越的性能和高度集成特性,正成为电流检测领域的重要技术支撑,为下一代高效、智能的电力管理系统奠定坚实基础。
推荐阅读:
内存接口技术新突破:瑞萨第六代DDR5 RCD实现9600MT/s传输速率
三屏显示+双网口:安勤BMX-P820打造工业级全能计算平台






