【导读】AMOLED较LCD更轻薄、响应更快、可主动发光、具柔软性、色域更广。所以AMOLED成为高端显示屏的首选。OCP21351就是为小尺寸AMOLED量身定做电源管理芯片,拥有三路输出电压AVDD、OVDD、OVSS,并且拥有一线通信,可编程输出电压。
随着智能电子设备的高速发展,显示屏幕的技术也在不断的进步;AMOLED(ActiveMatrixOrganicLED即有源矩阵有机发光二极管)屏幕逐渐替代LCD成为市场的主流。
AMOLED较LCD更轻薄、响应更快、可主动发光、具柔软性、色域更广。所以AMOLED成为高端显示屏的首选。OCP21351就是为小尺寸AMOLED量身定做电源管理芯片,拥有三路输出电压AVDD、OVDD、OVSS,并且拥有一线通信,可编程输出电压。
OCP21351是高度集成的AMOLED电源解决方案,尤其适用于可穿戴设备。通过从电池获取2.9V至4.6V的输入电源电压,OCP21351根据目标设置产生AVDD,OVDD和OVSS输出。
OCP21351应用场景
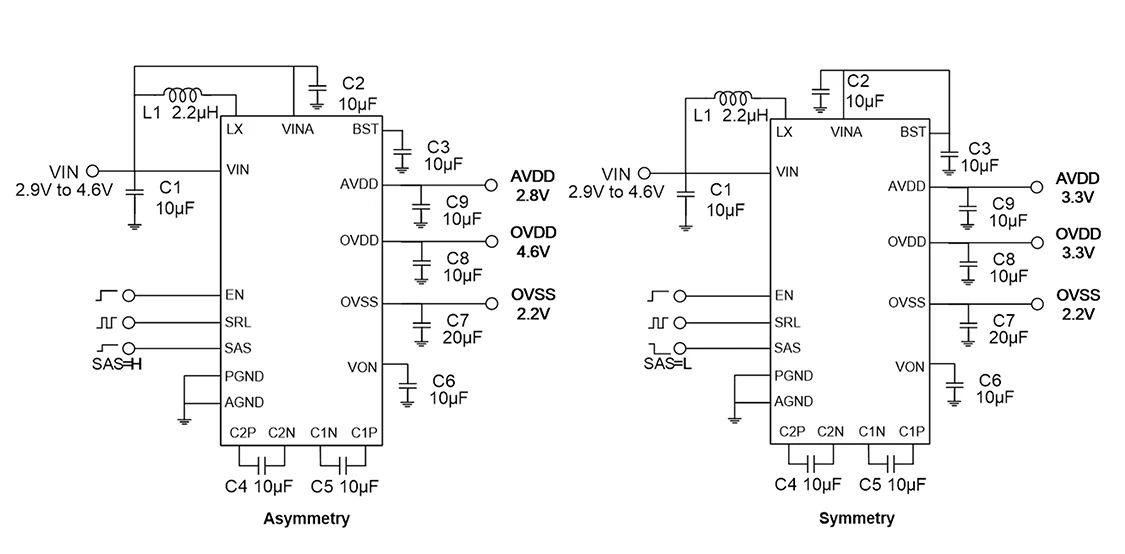
OCP21351工作在对称或非对称模式,这是由SAS引脚定义的。在开始工作前,EN达到高电平之前,应该固定SAS引脚的状态。
在对称模式下,SAS设置为Low电平,AVDD、OVDD和OVSS的初始输出电压分别为3.3V、3.3V和-2.2V。在不对称模式下,SAS设置为High电平,AVDD、OVDD和OVSS的初始输出电压分别为2.8V、4.6V和-2.2V。
OCP21351还集成了串行数据接口,以实现各种设置的灵活性。但是,在不对称中只允许改变OVSS和AVDD的电压设置。内置欠压锁定,短路保护和热关机保护功能。
OCP21351封装图
OCP21351采用WLCSP-21B封装,可实现PCB空间的优化解决方案。
OCP21351内部框图
内部集成了BOOST、chargepump、LDO结构。
OCP21351应用框图
OCP21351实际应用分为对称和不对称两个模式,根据具体需求选择模式;不对称模式VINA需要接到VIN,对称模式VINA接到BST。在使用芯片前固定该设置即可。
来源:OCS灿瑞科技
免责声明:本文为转载文章,转载此文目的在于传递更多信息,版权归原作者所有。本文所用视频、图片、文字如涉及作品版权问题,请联系小编进行处理。
推荐阅读:
Vishay推出采用数字输入输出接口的25 MBd光耦,简化设计并降低成本
艾为电子推出45V低Ron和低Coff的天线调谐开关AW17245FCR





