【导读】圣邦微电子(SGS)正式推出其新一代LED驱动解决方案——SGM37601,为应对中尺寸LCD显示设备对背光性能与能效的更高要求。这是一款支持40V输出电压的六通道高效率驱动芯片,专为笔记本电脑、平板电脑等设备的显示屏背光系统设计。它通过集成高精度电流源、灵活的调光模式及全面的保护机制,在确保亮度均匀性与色彩一致性的同时,助力设备实现更优的功耗表现与可靠的运行状态。
圣邦微电子(SGS)正式推出其新一代LED驱动解决方案——SGM37601,为应对中尺寸LCD显示设备对背光性能与能效的更高要求。这是一款支持40V输出电压的六通道高效率驱动芯片,专为笔记本电脑、平板电脑等设备的显示屏背光系统设计。它通过集成高精度电流源、灵活的调光模式及全面的保护机制,在确保亮度均匀性与色彩一致性的同时,助力设备实现更优的功耗表现与可靠的运行状态。
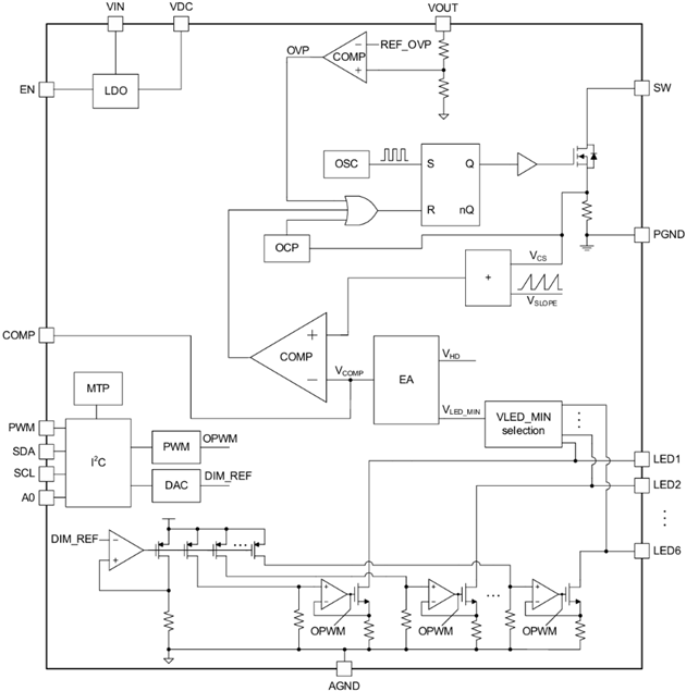
SGM37601是一款集成度高、设计灵活的LED驱动器,其核心任务是驱动LED背光阵列,确保显示背光的均匀性与稳定性。它支持每串最多12颗LED串联,并通过精密的峰值电流模式控制,将LED串的阴极电压精确调节至最佳工作余量,在保障极高电流精度(±2%)的同时,最大限度地提升了能效。
强大性能,精准驱动
这款驱动器支持2.8V至24V宽输入电压范围,并能提供高达40V的输出电压。用户可以通过编程设置每通道的LED电流,设置范围从6mA至25mA。LED电流精度可达到±2%,匹配精度为±1.2%,从而保证LED串之间亮度的均匀性。
多样调光,满足多元需求
在调光控制方面,SGM37601提供了多样化的选项,以满足不同的调光需求:
●PWM直接调光,最高频率25kHz,最小占空比1%;
●PWM转模拟调光:
最高频率2kHz @ 12位分辨率;
最高频率4kHz @ 11位分辨率;
最高频率8kHz @ 10位分辨率;
●PWM转混合调光:
最高频率2kHz @ 12位分辨率;
最高频率4kHz @ 11位分辨率;
●PWM转混合-26kHz调光:
最高频率2kHz @ 12位分辨率;
最高频率4kHz @ 11位分辨率;
最高频率8kHz @ 10位分辨率。
用户可以通过I²C接口灵活编程设置LED电流、开关频率和调光模式,开关频率可在100kHz至1.6MHz范围内编程。
SGM37601内置6个电流源,电流匹配精度高达±1.2%,确保LED串之间亮度的均匀性。它还内置了40V功率开关,导通电阻(RDSON)为155mΩ,结合峰值电流模式控制,实现高效率的同时,提供逐周期过流保护。开关频率可在100kHz至1.6MHz范围内进行调节,以适应不同的应用需求。
此外,SGM37601具备先进的开关压摆率控制功能,可选择内部或者外部两种补偿配置,同时提供灵活的补偿参数、可编程PFM模式、可自定义频率调节,以及可编程淡入/淡出时长。它还带有MTP的嵌入式存储器,方便客户存储默认配置。
在保护功能方面,SGM37601提供了全面的保护措施,包括LED灯串开路保护、LED过压保护、短路保护以及逐周期过流保护。用户还可以编程设置输出过压限制,默认值为36V,并且这款驱动器还具备可编程过温保护,确保在各种工作条件下的安全性和可靠性。
绿色封装,小巧高效
SGM37601采用环保的绿色封装,提供TQFN-3.5×3.5-20L和更紧凑的TQFN-3×3-24L两种选择。其高集成度与可编程高频操作有助于减少外围元件尺寸,非常适用于空间受限的现代超薄笔电、平板电脑及其他中尺寸LCD显示设备。
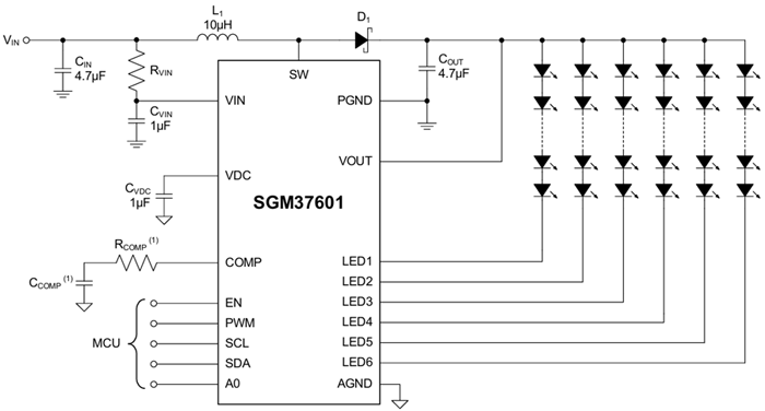
图1 SGM37601典型应用电路
图2 SGM37601功能框图
推荐阅读:
精于电流,稳如磐石:Bourns新款厚膜电阻在小封装内实现2W高功率
告别复杂并联!Littelfuse 480A超导MOSFET发布,大幅简化大电流设计





