【导读】近年来,PD快充协议作为具有强大应用基础的通用快充协议,应用场景由传统的手机和电脑逐步拓展到便携式设备,智能家居,汽车和医疗等领域;随着通用性极强的Type-C应用,统一快充市场是大势所趋。据 BCC Research 数据显示,预计2022年快充渗透率将提升至24%,市场规模将达到27.43亿美元。
近年来,PD快充协议作为具有强大应用基础的通用快充协议,应用场景由传统的手机和电脑逐步拓展到便携式设备,智能家居,汽车和医疗等领域;随着通用性极强的Type-C应用,统一快充市场是大势所趋。据 BCC Research 数据显示,预计2022年快充渗透率将提升至24%,市场规模将达到27.43亿美元。
拓尔微创新不止
随着USB PD快充的普及,百瓦充电器等大功率、高密度的快充产品在各种产品领域得到广泛的应用,并迅速兴起成为市场主流。针对如此市场发展趋势,拓尔微充分发挥创新能力,牢牢把握市场机遇,最新推出集成两个同步MOS的大功率高效率降压转换器--TMI3351,为PD快充的大功率应用领域提供更好的解决方案。
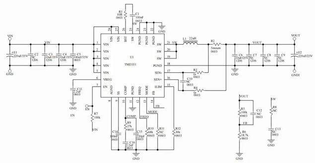
TMI3351应用原理图
产品特性:
1.宽输入范围:4V-30V
2.集成两个低内阻8mΩ+10mΩ的同步NMOS
3.频率范围可调:100kHz~1MHz
4.外部可调软启动时间以减小开机输入电流过冲
5.可选FCCM或DCM模式
6.内部集成可调线补
7.小体积封装:QFN5*5-28
(TMI3351应用原理图)
超级"芯"方案——TMI3351完美表现
1.功率大:最高功率可达100w,充分满足多口充电器、车充和户外电源等场景的应用需求。
2.效率高:PD协议的所有电压档输出功率均在94%以上,最高接近99%。在24V输入,5V输出带载5A的条件下,效率仍可以达到94%以上。
TMI3351效率曲线
3.散热好:封装上对功率路径设计有大块焊盘分布。
TMI3351封装
4.99.5%占空比:在20Vin转20Vo条件下,TMI3351输入输出的压降均在0.27以内。
TMI3351压差与效率数据
5.集成MOS与小体积封装:封装为QFN5*5-28,散热好效率高,还能做到外围元件少,PCB面积小。
TMI3351应用实物PCB板
拓尔微此次推出的TMI3351兼具大功率和高效率,搭配其协议芯片IM2406、IM2403应用,可为多领域客户提供全套的USB PD电源芯片解决方案,能完美满足PD快充市场需求。
未来,拓尔微也将继续提高产品竞争力,打造更多超级”芯“方案,助力快充市场的繁荣发展。
(来源: 拓尔微电子技术)
免责声明:本文为转载文章,转载此文目的在于传递更多信息,版权归原作者所有。本文所用视频、图片、文字如涉及作品版权问题,请联系小编进行处理。
推荐阅读:
四维图新智芯车规级MCU芯片AC7802x一次性成功点亮 实现“中国芯”又一突破






