【导读】在电子设备迈向高功率与多功能融合的当下,USB Type-C 接口虽已成为通用连接的核心载体,却也因 USB PD 传输功率的持续攀升,面临着可靠性与安全性的双重考验。力芯微精准洞察这一行业痛点,推出专为高压 USB PD 应用打造的 ET9931 电源开关芯片,该芯片具备多重保护功能,可有效增强 USB Type-C 端口的防护能力。让高功率传输不再伴随安全隐患,重新定义端口的可靠性标准。
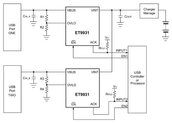
ET9931是一款5.0A的单向的USB PD电源开关,专为高精度电源管理与系统保护设计。ET9931通常用于控制连接到系统USB端口的电源传输,并提供必要的保护功能。它包含欠压锁定、过压锁定、反向电流保护和过温保护等功能,在发生故障时将自动隔离电源开关终端。在关断模式下,VBUS与VINT引脚都具有29V的容差。当设备有2个以上的Type-C端口供电时,两个ET9931可以并联使用,支持双电源连接到同一个充电电路,可防止高压电源端向低压电源端倒灌。
ET9931默认22V的过压保护阈值,可以通过OVLO引脚的外部电阻来调节OVP阈值。该器件在开关启动前有20ms的去抖动时间,然后进行软启动,来限制浪涌电流。内置±100V的浪涌保护,可以有效地防止端口的异常高压。
ET9931的的工作电压为2.9V至20V,适用于USB PD电源隔离应用,能更好的进行保护和提高系统的可靠性。
ET9931采用绿色WLCSP15-2.53×1.56mm、0.5mm间距的小型封装,可显著节省PCB布局空间,有效提升电路板集成密度。可在-40℃至+85℃温度范围内正常工作。
ET9931通过 29V 引脚容差、可调节过压保护与反向电流防护等功能,实现了对异常工况的精准拦截;而 5A 连续输出电流与低导通阻抗的设计,则兼顾了高效传输与系统稳定性。搭配小型 WLCSP15 封装,既满足了现代电子设备对轻薄化的需求,又以工业级温度范围保障了复杂环境下的可靠运行,为 USB Type-C 端口的高可靠性设计提供了兼具安全性与实用性的最优解。
产品特点
宽电源电压范围:2.9V至20V
VBUS与VINT引脚容差均为29V
高达5A的连续输出电流
低导通阻抗:27mΩ(典型值)
默认22V的OVLO阈值,可调节过压保护
全时段提供两级反向电流保护
用于限制浪涌电流的内置压摆率控制
开漏的ACK引脚来表明电源状态良好
保护电路:
——过温保护(OTP)
——过压保护(OVP)
——欠压锁定(UVLO)
——反向电流保护(RCP)
内置±100V的浪涌保护
封装:WLCSP15(2.53mm×1.51mm 0.5mm Pitch)
典型应用
图1:Application Circuit 1
图2:Application Circuit 2
管脚定义
图3:管脚定义




