【导读】DIO5010作为帝奥微专为USB接口研发的DP/DN信号过压保护开关芯片,凭借快速响应、高带宽、高可靠性的核心特性,成为解决接口高压冲击、静电干扰等问题的关键器件。本文将从内部架构、关键参数、核心优势等维度,全面解析DIO5010的性能亮点,展现其在提升设备接口防护能力、优化PCB布局空间等方面的突出价值,为相关设备研发与选型提供参考。
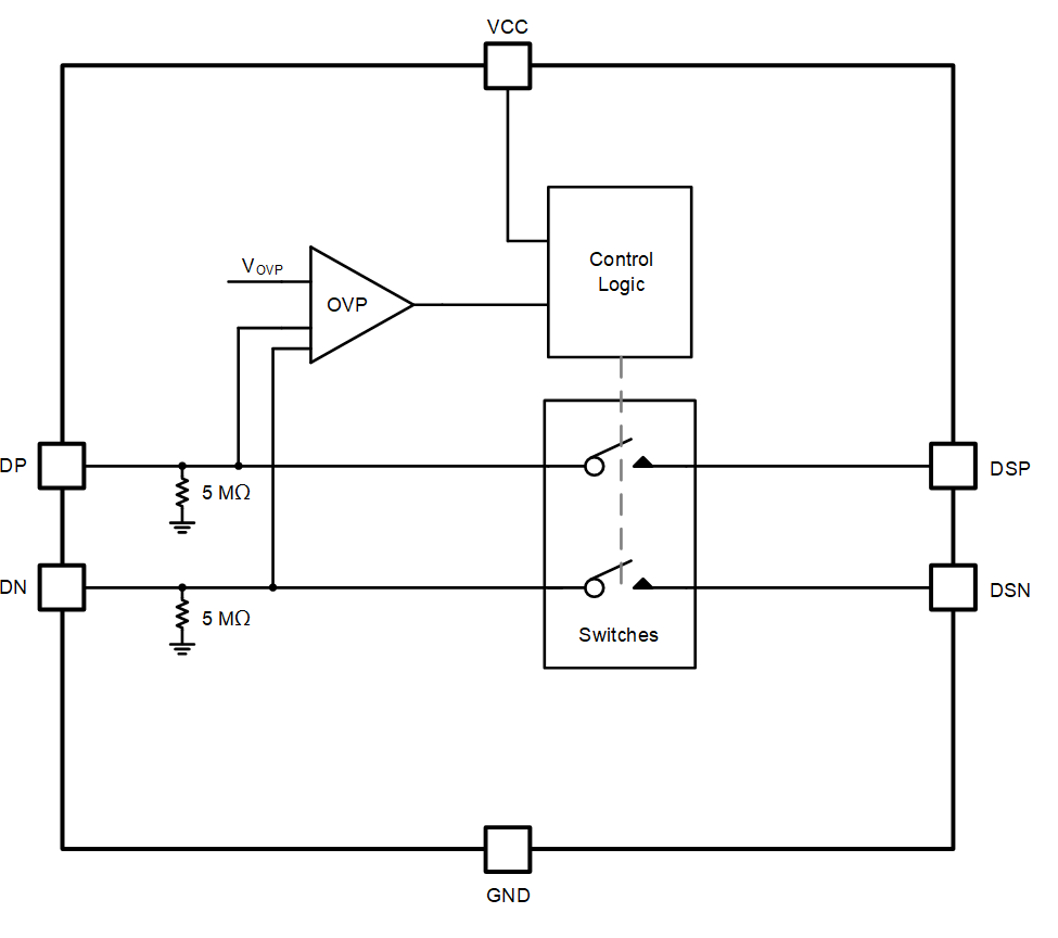
图1:DIO5010内部架构图
01 DIO5010关键参数
DIO5010关键参数:
工作电压:2.1-5.5V
DP/DN引脚直流耐压高达36V
-3dB带宽:1.3GHz
工作电流:24uA
静电:IEC61000 4-2标准
在电源供电能支持8KV接触放电
在电源不供电能支持6KV接触放电
浪涌:IEC 61000-4-5 8/20 us
正浪涌:>40V
负浪涌:<-20V
产品优势
1 超高带宽
DIO5010的-3dB带宽高达1.3GHz。这一特性确保了USB2.0高速数据传输信号的完整性,有效避免传统保护器件因带宽不足导致的通信延迟或速率下降问题。
图2:DIO5010带宽图
2 36V高耐压和OVP保护功能
DIO5010支持DP/DN引脚支持36V直流耐压,并内置过压保护功能,当检测到异常高压时可于纳秒级时间内切断信号通路,有效隔离高压对后级SOC的损坏。
图3:DIO5010 DP/DN耐压曲线图
3 ESD和EOS保护功能
DIO5010正浪涌可以支持40V以上,负浪涌可以支持-20V以下;DIO5010在VCC供电时可以支持8KV接触放电。DIO5010良好的浪涌和静电保护性能,可以有效防止USB接口在插拔过程中,因人体静电或电源异常引入的瞬态高压冲击,从而显著提升设备在复杂使用环境下的可靠性。其集成化的防护方案减少了外围TVS保护元件的需求。
图4:DIO5010正浪涌测试图
图5:DIO5010负浪涌测试图
4 超小封装
DIO5010采用DFN1.5*1-6的超小封装,极大节省PCB布局空间,DIO5010QH6实际封装尺寸的最大高度仅0.6mm,非常适用于轻薄手机、平板等应用场景。
DIO5010以1.3GHz超高带宽保障数据传输完整性,36V高耐压与纳秒级过压保护筑牢安全防线,配合优异的ESD、EOS防护性能及DFN1.5*1-6超小封装,完美适配轻薄便携式设备的接口防护需求,不仅能有效减少外围保护元件的使用,还能显著提升设备在复杂场景下的可靠性。
目前该产品已正式开放送样及量产,为终端厂商提供了高性价比的国产接口保护解决方案。作为国产模拟与接口保护芯片领域的深耕者,帝奥微将持续聚焦高速接口技术创新,围绕Type-C等主流接口推出更多高性能产品,以完整的技术方案赋能客户,助力国产芯片在接口保护领域实现更高质量的发展。





